Nonprofit Cloud Program Management Objects

All Articles AI Culture Data Management Level 12 News Python Salesforce Software Development Testing

The objects and data structure of Nonprofit Cloud (NPC)’s Program Management feature are very similar to those in the Program Management Module (PMM).

PMM is a program management package designed for nonprofits that use the Nonprofit Success Pack (NPSP) to track and report on programs, services, and outcomes.

While NPC’s structure is very similar, it also has a few new Program Management objects that improve data tracking and reporting compared to PMM, especially for larger organizations.

Benefit Assignment, Benefit Type, and Program Cohort Member address common challenges faced by nonprofits in monitoring whether benefits actually reach their intended recipients.

This overview will also be helpful for organizations adopting program management in Salesforce’s NPC.

You can find additional guidance for NPC at the Nonprofit Cloud Best Practices Community Asset Hub, as well as a useful guide to map programs and benefits in Nonprofit Cloud.

New Objects in NPC Compared to PMM

NPC introduces a few new objects compared to PMM:

  • Benefit Assignment
  • Benefit Type
  • Program Cohort Member

Benefit Assignments

PMM is a straightforward way to easily track program benefits or outcomes that happened. But what about outcomes that didn’t?

NPC has the advantage of quickly identifying outcomes that should have but have not yet or did not happen.

One major advantage of NPC’s data model is that it tracks assigned or enrolled benefits (services in PMM) to a person or group that have not yet been disbursed or delivered.

This facilitates easy identification and intervention to deliver program benefits to those who need them most.

Benefit Types

Benefit types are categories of benefits that apply across programs. For example, if you offer a financial literacy program and an early childhood education program, “class” could be a benefit type that both programs would use.

Using benefit types and measurements helps you report on the same benefits regardless of the program (eg, classes, distributions).

Program Cohort Members

NPC introduces the Program Cohort Member, an object that better defines the specific cohort membership for a program engagement.

This improves reporting for the cohort in light of the specific memberships rather than the cohort in light of the overall program membership that would be available out of the box in PMM.

A program enrollment (or the specific person enrolled in a program) can be part of many cohorts, and a cohort can have many program enrollments.

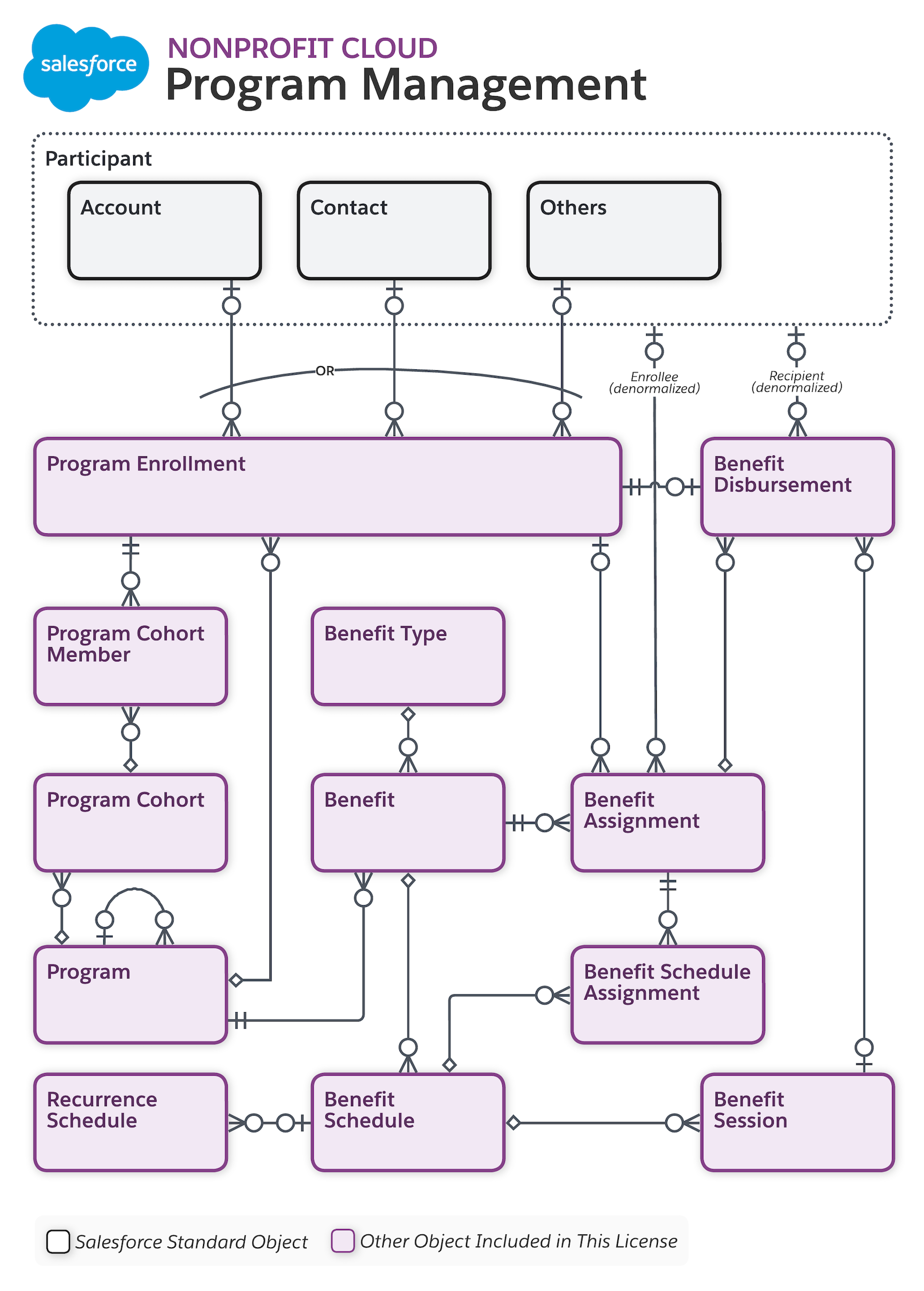
NPC Program Management Objects


NPC's Program Management Data Model

Participants

Like PMM, participants can be a person or a group (eg, household). Since people and households are modeled differently in NPC, so are program participants.

Individuals are represented by person accounts, and organizations or households are non-person (or business) Accounts with related contacts. Both types of accounts can be related to a program with a program enrollment record.

Programs

An initiative or group of benefits, similar to PMM.

Benefits

The specific activities of a program that measures what your organization does. Benefits in NPC correspond to Services in PMM.

Program Enrollments

A program enrollment record represents a unique enrollment in a program for a specific person. A person can enroll in multiple programs at various times, and Program Enrollments record when participants start, stop, or re-enroll in a program.

PMM’s equivalent is Program Engagement.

Program Cohorts

Program cohorts group program enrollments to streamline reporting. Cohorts can represent specific locations, timeframes, or cycles.

If you have multiple distribution centers, each center can be a cohort record. Or, if you offer drives or classes in specific timeframes (monthly, quarterly, etc), those can be cohorts.

Benefit Sessions

A planned or scheduled time for benefit delivery. This could be a single class session, a day that a food bank is open, or a scheduled counseling session.

Benefit Assignments

Enrolling a program participant in a specific benefit. These are used especially when program participants don’t automatically receive all benefits of that program or choose not to.

Even if someone is enrolled in a program, you should track their benefit assignments. This is what connects your people and programs to the actual services you deliver that will result in change.

Benefit Disbursements and Benefit Schedules

A benefit disbursement is an individual benefit activity for a person or group.

If your organization distributes funds, food, or other resources, a benefit disbursement would be a dispensation of those funds or resources to a person on a specific date.

If your organization holds classes or events, a benefit disbursement would be a participant’s attendance at a class.

Benefit disbursements can be ad-hoc or recurring and can be tracked in bulk. Benefit schedules help streamline attendance tracking or recurring benefit disbursements for multiple people that you know in advance.

Tracking Programs and Differences

Nonprofit Cloud's Program Management feature builds on the solid foundation established by the Program Management Module, while offering enhanced capabilities for organizations looking to track program outcomes and service delivery with greater precision.

For organizations transitioning from PMM to NPC, understanding these structural similarities and differences will make the migration process smoother. The improved data model allows for more comprehensive reporting and better tracking of participant journeys through your programs, ultimately helping you demonstrate your organization's impact more effectively.

Whether you're implementing program management in Salesforce for the first time or upgrading your existing system, these tools provide the framework needed to track not just what your organization does, but the meaningful difference those services make in your community.

Further Reading

Originally published on 2025-04-16 by Rachel Gruber

Reach out to us to discuss your complex deployment needs (or to chat about Star Trek)